關於我們
基金會緣起
基金會宗旨與服務項目
基金會組織
基金會大事紀
董事長的期許與信念
公開資訊
最新消息
本會業務
學術研究
獎助學金
社會教育與文化藝術
體育活動
慈善公益
專案補助
董事長專區
SDGs永續
從ESG到SDGs
核心目標
成果分享
體系連結
聯絡我們
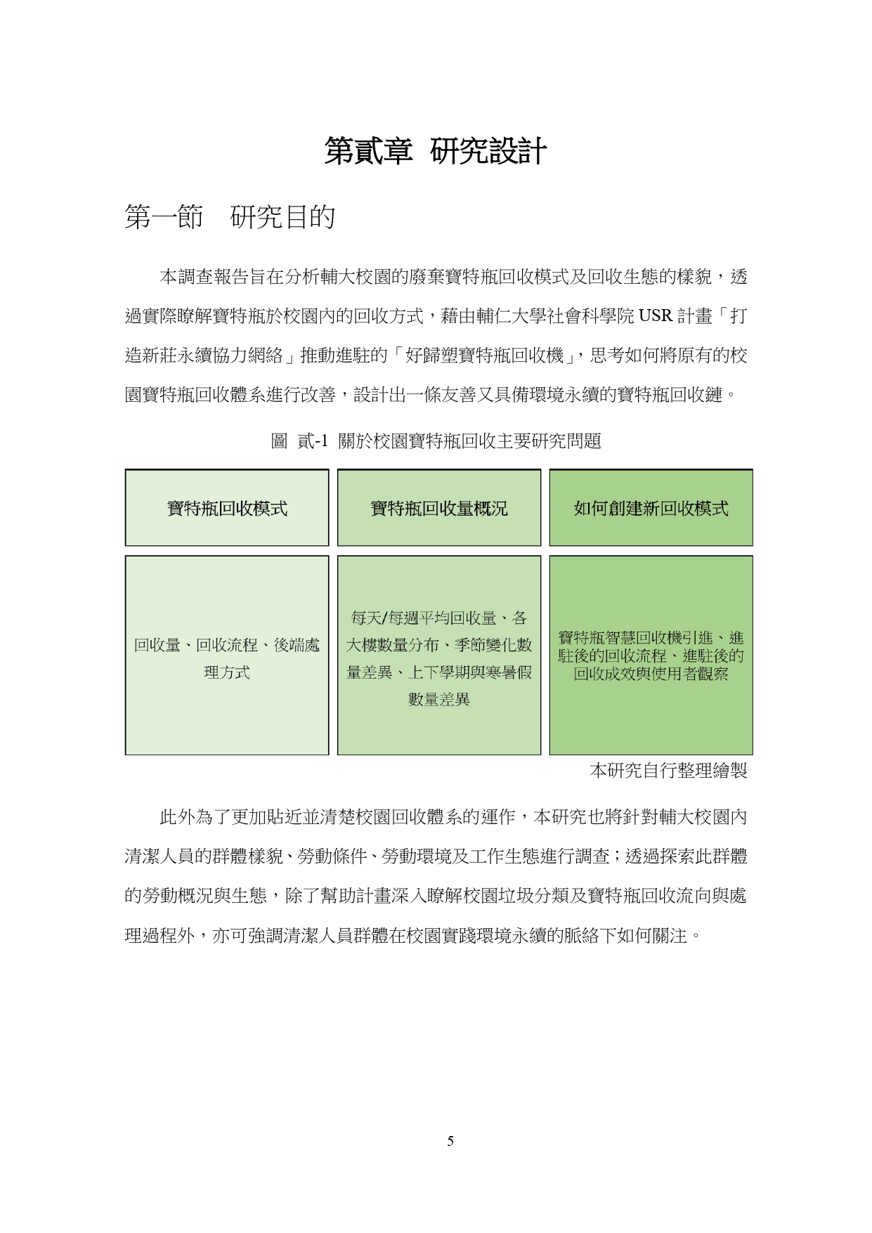
輔大社科院USR計畫──寶特瓶回收 全智能處理站
輔大社科院USR計畫──寶特瓶回收 全智能處理站
關於我們
董事長的期許與信念
基金會大事紀
基金會組織
基金會緣起
基金會宗旨與服務項目
公開資訊
最新消息
SDGs永續
從ESG到SDGs
核心目標
成果分享
本會業務
學術研究
獎助學金
社會教育與文化藝術
體育活動
慈善公益
專案補助
董事長專區
體系連結
聯絡我們
網站地圖
社群媒體
Youtube
搜尋
OUR SERVICES
本會業務
首頁
本會業務
社會教育與文化藝術
2025成果報告
社會教育與文化藝術
2025成果報告
相簿集錦
影片集錦
簡報集錦
2016 【準園】生態學習之旅
2025年 清晨盃暨吳文達紀念盃羽球錦標賽
學術研究
獎助學金
社會教育與文化藝術
體育活動
慈善公益
專案補助